水滴公司预计明年实现收支平衡?高管出走、暗藏营销套路再遇波折

从去年5月7日成功IPO至今,本应“风光”的水滴公司(NYSE:WDH)却接连遭遇波折。刚刚进入2022年,水滴公司即陷入风波,先是被曝“高管出走,后又被指水滴筹暗藏“营销套路”。在去年第三季度的财报电话会议上,水滴公司高管亦曾坦言,其面临短期挑战,拟采取大幅降低运营成本和优化盈利能力的策略确保其走在正确的轨道上。但在监管趋严、业绩巨亏和股价重挫的背景下,水滴公司能否确保合规、实现自救?其未来的发展无疑将备受关注。
近日,市场有消息称,水滴合伙人兼大公关业务负责人陶然将于元旦后正式离职。据悉,陶然在2019年末加入水滴公司,曾多次代表水滴公司发声。另据财联社报道,水滴合伙人兼CTO邱慧此前亦已离职。
去年5月7日,水滴公司成功在纽交所上市。金融虎APP注意到,截至美股周三收盘,水滴公司在纽交所股价报收于1.40美元,当前总市值5.52亿美元。从IPO至去年底,其股价累计跌幅达88.5%。2021年末的最后一天,水滴公司在盘中创下了其IPO以来1.19美元的历史最低价。

水滴筹抽奖广告被指暗藏“营销套路”
商业广告伪装成抽奖活动?近日,消费者反映在水滴筹平台进行捐助后陷入“抽奖营销”套路一事引发媒体关注,已有不少消费者有此遭遇。据华夏时报报道,消费者在捐款后跳转至抽奖页面,随即中奖某品牌扫地机器人。然而,所谓的奖品事实上是一张超大额优惠券,想要获得奖品还需另外支付数百元。水滴公司相关负责人则表示,水滴筹仅作为广告信息展示平台,如有进一步疑问,可以联系广告商家进行核实。
事实上,此类抽奖营销事件并非个例。黑猫平台信息显示,今年1月1日,一位匿名用户诉称,在水滴筹抽奖中2600元然后要求购买机器人2980付款380元。去年11月20日,有用户诉称:“在水滴筹捐款50元后出来个抽奖的,然后点了下中一等奖智能扫地机2300优惠卷,总价2680元,花了380买了,东西差的要死。根本不是创维的产品,关键连接找不到了,不知道在哪退求助。”

11月22日,另有一名用户投诉称:“水滴筹捐款后中奖付费380买了台创维扫地机,收到货发现根本不是那么一回事,打着创维的名义乱敛财。拿货估计就四五十一台,山寨中的山寨机。没想到公益平台为了其收益,会唬弄捐款人。希望可以引起重视。因微信支付且时间过长,已找不到付款订单,不知如何申请退款,只能来此曝光,希望大家引以为鉴。”。值得一提的是,此条投诉在水滴筹官方介入后,该用户已将相关产品退回,并评价为“满意”。


另一方面,进入今年以来,有关水滴筹“私自扣费”的相关投诉仍然不绝。1月6日,有用户诉称:“水滴筹在老人善心捐款后弹出三元低价保险,利用漏洞隐藏条款虚假宣传误导老人,引导不善操作电子设备的老人输入密码,此后除了第一个月以外每个月都自动扣除一百多“保费”,持续了十个月”。


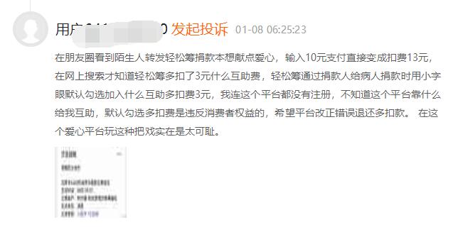
1月8日,有用户投诉称:“在朋友圈看到陌生人转发轻松筹捐款本想献点爱心,输入10元支付直接变成扣费13元,在网上搜索才知道轻松筹多扣了3元什么互助费,轻松筹通过捐款人给病人捐款时用小字眼默认勾选加入什么互助多扣费3元,我连这个平台都没有注册,不知道这个平台靠什么给我互助,默认勾选多扣费是违反消费者权益的,希望平台改正错误退还多扣款。 在这个爱心平台玩这种把戏实在是太可耻。”
去年曾因保险经纪业务违规遭罚百万元
事实上,水滴公司在去年3月份已关闭旗下互助平台。去年11月9日,水滴筹曾发布声明称,近日多家视频类自媒体在社交媒体上批量散播恶意抹黑水滴筹的谣言,视频内容雷同,肆意捏造 “ 水滴筹利用爱心做生意 ”、“ 筹款资金进入公司资金池 ”、“ 收取18%的手续费 ” 等不实信息,严重违背事实,诋毁并侵害了水滴筹品牌。
水滴公司当时表示,水滴筹为公司旗下个人大病求助互联网服务平台,成立至今,坚持向用户补贴平台服务费,患者求助的唯一成本仅有第三方支付平台收取的支付渠道费( 患者筹得总金额的 0.6%,非水滴收取 )。外界关于水滴筹收取所谓 “ 18 %服务费 ” 的说法纯属造谣。
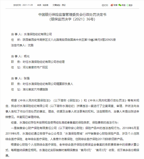
然而,就在声明当日,银保监会披露行政处罚决定书(银保监罚决字〔2021〕36号)显示,对水滴保险经纪有限公司未按照规定使用经批准或者备案的保险条款、保险费率的违法行为进行处罚,累计遭罚100万元。时任水滴保险经纪总经理杨光和水滴经纪精算部负责人张强分别被警告并各罚10万元。
经查,水滴保险经纪在销售安心财产保险有限责任公司保险产品中的违法违规行为。2018年6月至2019年6月,水滴经纪通过微信平台公众号及“水滴保险商城”APP销售安心财险保险产品,涉及个人住院综合医疗保险、老年综合医疗保险、人身意外伤害保险、住院综合医疗保险2017版B款四款产品。

此外,水滴保险经纪在销售太平财产保险有限公司保险产品中的违法违规行为。2019年3月至2019年6月,水滴经纪通过微信平台公众号及“水滴保险商城”APP销售太平财险承保的太平综合医疗保险。该产品在银保监会备案的条款费率表仅有“按月缴费(首月投保0元,其余分11期支付)”描述,水滴经纪实际销售时首期保费按“首月3元”收取。
业绩巨亏 预计2023年实现收支平衡?
去年9月,美国至少7家律所均宣布代表已购买水滴公司股票的投资者提起集体诉讼,指控水滴公司违反联邦证券法,其IPO存在重大虚假和误导性陈述。多家律所提起的集体诉讼指控称,该公司的IPO注册声明没有披露,由于水滴公司在市场上犯下各种各样的滥用行为,人为夸大其短期财务业绩,因此水滴公司受到了严格的监管调查,包括:(1)未经监管授权经营保险平台;(二)对消费者的错误定价风险;(三)非法使用客户信息。关于水滴公司的集体诉讼进一步声称,在投资者不知情的情况下,该公司停止互助业务。此外,水滴公司在2021年第一季度遭遇了快速加速的运营亏损,这是在IPO前几周完成的。
去年11月30日,水滴集团发布第三季度财报显示,报告期内,净营收7.793亿元人民币,同比下滑9.7%;净亏损4.77亿元,同比扩大242%。保险相关收入包括保险经纪收入和技术服务收入。保险经纪收入代表从保险公司获得的经纪佣金。技术服务收入来源于向保险公司、保险经纪公司和代理公司提供技术服务,包括客户关系维护、客户投诉管理、索赔审查和用户推荐服务等。截至2021年9月30日,公司的现金和现金等价物以及短期投资合计为26.111亿元人民币(4.052亿美元),而截至2020年12月31日,该金额为22.551亿元人民币。水滴预计2021年第四季度的销售和营销费用以及总运营成本和费用将大幅减少。
据金融虎APP了解,在该季度电话会议中,水滴集团CEO沈鹏曾表示,水滴正积极与监管机构合作,开展自查和审批工作。展望未来,我们将继续积极推动行业健康发展。尽管面临短期挑战,但仍致力于加强成本控制和优化盈利能力,以确保我们在未来几年的质量发展中走在正确的轨道上。
此外,针对分析师有关运营成本大幅将低的疑问,水滴集团CFO施康平当时表示,在运营成本方面,具体事项包括:第一,审查关键任务和所有业务流程,确定在哪里和如何优化;第二,以高协同效应整合组织职能;第三,加强对供应商选择的控制;第四,衡量一些正在搬到租金更合理的地区的办公室。并且考虑到该行业目前正处于转型时期。所有的参与者都会在一定程度上调整商业战略,竞争格局也会发生一些变化。新规对水滴公司的长远发展是有利的,但那些业务实践更激进但不合规的平台,预计将受到新规的严重影响。
施康平当时还表示,就盈利能力而言,实际上,最初计划在2023年继续。但随着市场环境的变化,加大了控制成本和费用的力度。营销费用,过去是最大的也是最高的项目,在第三季度已经大幅度减少。预计这一趋势将在第四季度继续。
因此,水滴公司的目标是,成熟业务将在2023年之前的几个月实现收支平衡。
去年12月9日,有股票分析机构Simply Wall St曾发文指出,Waterdrop不属于对冲基金。该公司首席执行官沈鹏是最大的股东,拥有24%的流通股。同时,第二和第三大股东分别持有21%和12%的已发行股份。前三名股东拥有公司的多数股权,这意味着他们有足够的权力来影响公司的决策。内部人士拥有Waterdrop Inc.的很大一部分股份。内部人士在这项价值5.68亿美元的业务中持有1.38亿美元的股份。

分析指出,由于拥有30%的股权,大部分由个人投资者组成的公众对Waterdrop有一定程度的影响力。虽然这种所有权规模可能不足以左右有利于他们的政策决定,但他们仍然可以对公司政策产生集体影响。私募股权公司持有水滴公司12%的股份。这表明,它们可以对关键政策决定产生影响。一些投资者可能会因此受到鼓舞,因为私募股权有时能够鼓励一些策略,帮助市场看到公司的价值。或者,这些持有者可能会在该公司上市后退出。在该机构看来,上市公司拥有水滴公司21%的股份。这可能是一种战略利益,两家公司可能有相关的商业利益,或许值得进一步调查。