招联金融8项违规被罚290万背后,累计放贷1.17万亿,逾期年利率54%

2月8日,银保监会官网公布了2022年第二张罚单,行政处罚对象为招联消费金融,主要违规行为共8项,行政处罚决定为罚款290万元。

 

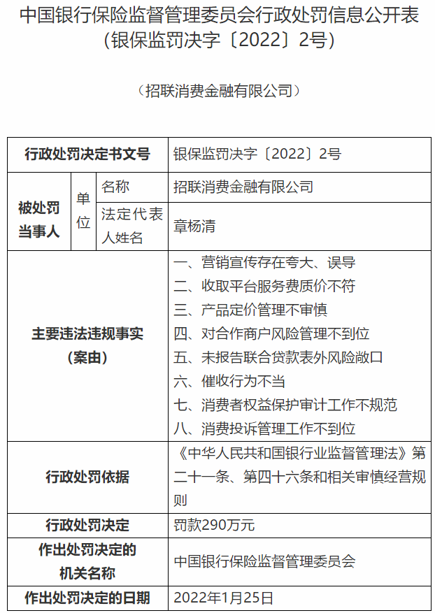
处罚信息公开表显示,招联消费金融主要违法违规事实(案由)如下:

 

一、营销宣传存在夸大、误导;二、收取平台服务费质价不符;三、产品定价管理不审慎;四、对合作商户风险管理不到位;五、未报告联合贷款表外风险敞口;六、催收行为不当;七、消费者权益保护审计工作不规范以及消费投诉管理工作不到位。

     
对此,招联消费金融回应媒体:相关事项源于2020年10月银保监会发布的消保检查通报。公司高度重视监管意见,认真反思,在现场检查过程中即立查立改,制定整改计划和具体措施,并持续加强整改力度,建立消保工作长效机制。已按监管要求完成全部整改工作。
 
开甲财经注意到,2020年10月22日,银保监会官网发布《关于招联消费金融有限公司侵害消费者权益问题的通报》显示:为践行以人民为中心的发展思想,落实依法监管理念,切实维护金融消费者合法权益,促进银行保险机构依法合规经营,现将检查中发现的招联消费金融公司侵害消费者合法权益行为通报如下:
 
一、营销宣传存在夸大、误导
 
招联消费金融公司在相关宣传页面、营销话术中,未明确说明展示利率为日利率、月利率还是年利率,“超低利率”“0门槛申请”“全民都可借”“随借随还”“想还款可以提前还款”等宣传内容与实际情况不符,存在夸大、误导情况。
二、未向客户提供实质性服务而不当收取费用
 
招联消费金融公司2018年以来与银行、信托公司、小额贷款公司开展联合贷款业务,向借款人收取贷款本金1.5%的平台服务费,2018年1月1日至2019年7月31日共收取相关费用7943.23万元。在联合贷款申请及贷后管理中,该公司未向联合贷客户提供有别于单独放贷客户的额外实质性服务。
三、对合作商管控不力
 
招联消费金融公司对合作第三方商户管控的制度不完善、机制不健全,管控不到位。一是准入审核不严格,未深入分析合作公司经营管理情况、财务状况、行业特点、产品和市场占有情况等。二是合作规模控制不严。2016年12月至2019年8月,该公司对上海某公司的分期业务合作规模限额为3000万元,但2019年8月末的实际分期业务合作规模为6000万元。2019年9月27日,该公司在每日预警报告中给合作公司设置了最高级别的红色预警,但第2日即将合作公司的分期业务合作规模限额从3000万元上调到7440万元。三是对风险事件预警分级不审慎。该公司在前述上海某公司状况未有明显改善的情况下,调低预警级别。
四、催收管理不到位
 
招联消费金融公司存在不当催收行为。如对已明确还款日期的逾期客户胡某,仍继续拨出催收电话,对客户造成骚扰;向客户刘某工作单位拨打电话,告知其同事关于刘某的逾期信息。同时,该公司未严格执行委外催收机构品质考核制度,考核时存在未对催收公司不当行为扣分的情况。
招联消费金融公司的上述行为,违反了《国务院办公厅关于加强金融消费者权益保护工作的指导意见》《消费金融公司试点管理办法》等相关规定,侵害了消费者的知情权、自主选择权和公平交易权等权益。我局将严格依法依规对招联消费金融公司进行处理。
 
根据招联消费金融的回应,这次行政处罚源于2020年10月银保监会发布的消保检查通报,但值得注意的是,银保监会2020年10月通报中提到招联消费金融只有4项违规行为,而本次行政处罚提到招联消费金融有8项违规行为。新增4项违规行为包括:一、产品定价管理不审慎;二、未报告联合贷款表外风险敞口;三、消费者权益保护审计工作不规范;四、消费投诉管理工作不到位。
 
公开资料显示,招联消费金融于 2015 年 3 月在深圳市前海区注册成立,初始注册资本 20 亿元。其后股东完成2轮增资,截至 2020 年末,公司注册资本增至 38.69 亿元,其中招商银行持股 50%,中国联通持股 50%。
 
开甲财经注意到,2021年2月23日,招联金融在官网公布《服务内容及价目公告》显示,其个人消费贷款产品收费如下:(小编根据招联金融披露整理)
 

然而,根据网友在黑猫平台发帖显示,其2020年12月底在招联金融借款2万元,分12期,借款日利率0.098%(年利率为35.77%),罚息利率0.147%(年利率为53.66%),放款机构为招联金融、五矿信托,借款用途为“旅游出行”。
 

另一个网友发帖显示,其在招联金融借款3万元,分36期,每期还款1361.55元,据此计算该笔借款年利率为35.26%。该网友发帖时间为2021年12月,截至发帖时剩余23期未还款。据此计算,其在招联金融借款时间约在2020年11月份。
 
由此来看,招联金融之所以未披露其产品利率/费率区间,主要因为年利率最高36%实在“难以启齿”。
 
中诚信国际发布的《招联消费金融有限公司2021年度第五期金融债券》报告显示:截至2021年 6 月末,招联金融贷款余额为1332.98 亿元,较年初增长 22.09%;累计授信客户4855.52 万户,累计发放贷款 1.17 万亿元,平均贷款利率约19.00%。
 
上述报告显示,招联消费金融目前的融资方式主要是信用方式的同业借款,截至 2021 年 6 月末,同业借款余额 1,028.72 亿元。公司自成立以来积极加强与金融机构的合作,截至 2021 年 6 月末,已获得 166家金融机构授信,总授信额度为2156.06 亿元,尚未使用授信余额 1127.34 亿元,其中招商银行给予 270 亿元的同业授信(含 90 亿元专项流动性支持资金),截至 2021 年 6 月末,已使用 100 亿元。
 
据此计算,招联消费金融已使用金融机构的授信额度为1028.72亿元。报告指出:未来,招联消费金融将逐步深化与银行等资方的联合贷项目的合作。